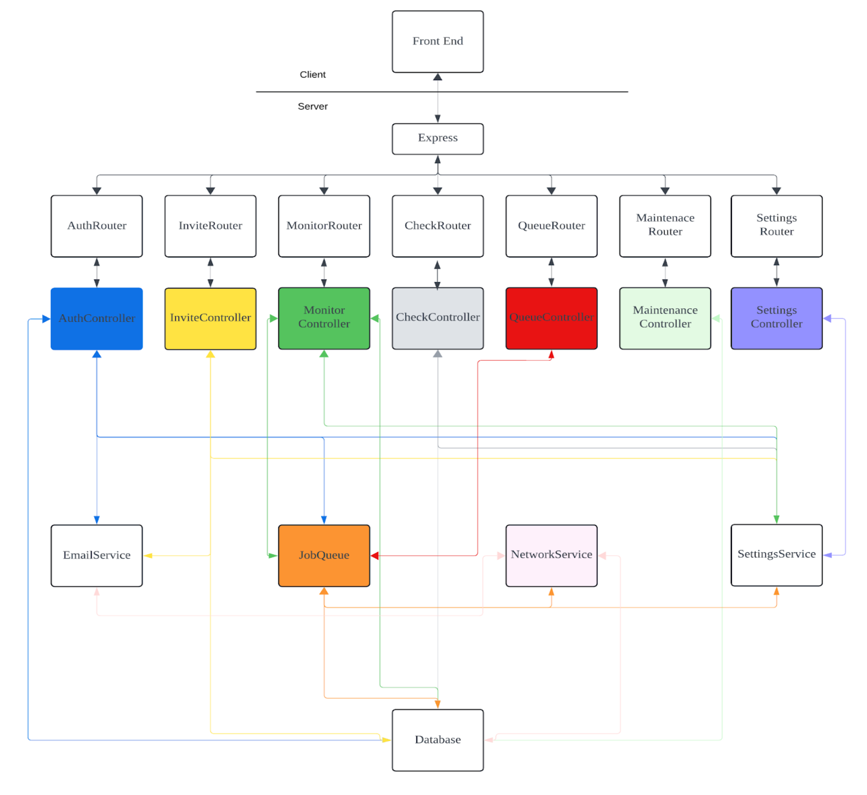
High level overview

Typical auth request overview

Typical monitor request overview

JobQueue
High level overview of the JobQueue

SSL

Was this helpful?